贵在知心 第3页
运二十在世界航空领域的地位与排名深度解析

运二十在世界航空领域的地位与排名深度解析

随着全球航空技术的飞速发展,各国都在竞相研发先进的航空器,作为中国的代表性军用运输机,运-20(也被称为鲲鹏)在这一激烈竞争中展现出了强大的实力,本文将探讨运-20在世界航空领域的排名情况。运-20的基本情况运-20...

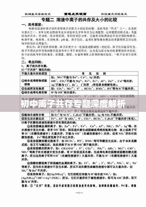
初中离子共存专题深度解析

初中离子共存专题深度解析

在初中化学学习中,离子共存是一个重要的知识点,离子共存专题主要探讨在溶液中,不同离子之间能否共存以及共存的条件,掌握离子共存规律,对于理解溶液的性质、酸碱反应以及复分解反应等具有关键作用,本文将详细解析初中离子共存专...

盐城最新动态,今日天气速览

盐城最新动态,今日天气速览

盐城市,江苏省的一个重要城市,以其独特的地理位置和丰富的资源而著称,让我们一同关注盐城的最新消息,特别是关于天气的部分。盐城概述盐城地处江苏东部沿海地区,长江三角洲的北部,这里拥有丰富的自然资源和独特的文化魅力,吸引...

锦州,历史文化与自然风光完美融合攻略

锦州,历史文化与自然风光完美融合攻略

锦州,这座历史悠久的城市,以其丰富的文化遗产和壮丽的自然风光吸引着无数游客,本篇文章将为您提供一份详尽的锦州旅游攻略略,带您领略这座城市的魅力所在。历史文化之旅锦州拥有悠久的历史背景,这里曾是古代重要的军事要塞,如今...

南充富豪榜十位重磅更新,最新消息揭秘!

南充富豪榜十位重磅更新,最新消息揭秘!

关于南充富豪榜的话题备受关注,尤其是前十位的富豪更是引起了广大市民的热烈讨论,本文将为您揭晓南充富豪榜前十位的最新消息。南充富豪榜概述南充,作为四川省的重要城市,经济发展迅速,吸引了众多企业家和投资者的关注,随着经济...

励志语录来袭!七月燃烧激情,追逐梦想光芒不熄!

励志语录来袭!七月燃烧激情,追逐梦想光芒不熄!

七月,盛夏的时节,阳光洒满大地,热情如火,生机勃勃,在这充满活力和希望的月份里,我们为你准备了一系列唯美励志语录,激发你的激情,鼓舞你勇往直前,追逐梦想的光芒。七月,是梦想的启航1、七月,是梦想的启航,是热血的沸腾,...

今日大树横路新闻热点更新速递

今日大树横路新闻热点更新速递

关于大树横路的新闻备受关注,各种消息纷纷扬扬,引起了广大市民的关注和热议,我们将为大家带来最新的消息和全面的报道。大树横路改造工程取得新进展据最新消息,大树横路的改造工程已经取得了新的进展,该工程自启动以来,一直备受...

数学诗意之美,探索数字的诗化魅力

数学诗意之美,探索数字的诗化魅力

当我们在百度搜索“数学入诗”,会发现这是一个融合了数学与文学的独特领域,数学,一向以精确、逻辑性强著称;而诗歌,则是情感的抒发、想象力的展现,当这两者结合,会碰撞出怎样的火花呢?数学与诗歌的奇妙结合数学入诗,是将数学...

北京五一郊区游,最新攻略来袭!

北京五一郊区游,最新攻略来袭!

随着春意盎然,五一假期的脚步逐渐临近,对于想要避开城市喧嚣,享受大自然怀抱的您来说,北京郊区的旅游胜地无疑是最佳的选择,以下为您精心策划的北京五一郊区游最新攻略,让您轻松享受美好假期。怀柔雁栖湖距离北京市区约60公里...

圣岛跑图攻略大揭秘,探索未知宝藏,最新攻略助你畅游胜地!

圣岛跑图攻略大揭秘,探索未知宝藏,最新攻略助你畅游胜地!

对于热爱冒险和探索的玩家来说,圣岛无疑是一个充满神秘与惊喜的地方,本文将为大家带来一份最新的圣岛跑图攻略,帮助大家更好地了解这片未知的宝藏之地,从而在游戏中取得更好的成绩。准备工作在开始跑图之前,需要做好充分的准备工...

Top