LPR指数与圣元启培奶粉事件,市场动态双重观察分析
实时LPR指数:洞悉金融市场动态随着金融市场的日新月异,实时了解贷款市场报价利率(LPR)指数成为了投资者们关注的焦点,LPR指数在金融市场中的表现引起了广大投资者的关注,本文将带您深入了解实时LPR指数及其对市场的...
拉萨新篇章招聘与实时SQL技术诗话
在高原的拉萨,古老的诵经声与现代的招聘讯息交织在一起,仿佛古老的经轮与现代的数据流碰撞出别样的火花,我走在石板路上,感受着这座城市的脉搏跳动,招聘的信息如同春风拂面,带来的是新的生机与活力,而实时SQL则是这生机中的...
张家口独家美食盛宴揭秘,探寻当地独特美食头条新闻
张家口头条新闻被一道美食所占据,那就是当地独特的美食盛宴,本文将带您走进张家口,探寻当地美食的独特魅力。张家口的地理位置与美食文化张家口位于河北省北部,是一个历史悠久的城市,这里地理位置优越,多民族聚居,形成了独具特...
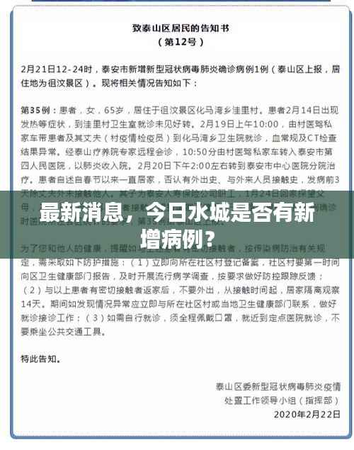
最新消息,今日水城是否有新增病例?
关于水城是否有病例的话题备受关注,随着全球疫情的变化,人们越来越关注自己所在地区的健康状况,这也让类似的问题成为了热点话题,今天水城有没有病例呢?我们来一起了解一下最新情况。疫情背景自新冠疫情爆发以来,全球范围内已经...
NBA球迷全球榜单揭秘,热血篮球忠实追随者的狂热之旅!
随着篮球运动在全球的普及,NBA(美国职业篮球联赛)的影响力也日益扩大,各地的球迷群体纷纷涌现,他们对NBA的热爱与关注无以言表,本文将探讨NBA球迷的世界排名,看看哪些国家和地区的球迷最热情,最具影响力。美国的NB...
揭秘台湾公司权力架构,领导排名与核心角色重要性解析
随着全球经济的发展,台湾企业在国内外的影响力逐渐增强,为了更好地了解这些企业,我们需要关注其领导架构的排名,领导架构是一个企业的核心,它决定了企业的决策方向和发展战略,本文将深入探讨台湾公司的领导架构排名及其重要性。...
探索全球法学教育格局,2021年法学世界排名揭秘
随着全球化的发展,法学教育的质量和影响力日益受到关注,每年的法学世界排名都吸引了众多学生和教育工作者的目光,本文将为您揭示2021年法学世界排名,带您了解全球法学教育的格局。排名概述2021年法学世界排名中,美国哈佛...
重庆至洪湖骑行指南,最新攻略全掌握
重庆与洪湖之间,一路山水相连,风光旖旎,骑行于这条路上,不仅可以欣赏到壮丽的自然风光,还能体验丰富的地域文化,本文将为你提供从重庆到洪湖的骑行攻略,助你顺利完成这次骑行之旅。骑行路线从重庆出发,沿着长江前行,经过一系...
百度搜索之旅揭秘,猪屁登背后的故事传奇
在信息时代的浪潮下,搜索引擎已成为我们获取知识的宝库,每当遇到疑问或需要了解新知识时,我们总会选择打开搜索引擎,寻找答案,我们将以“百度一下猪屁登”为主题,探索一段充满趣味的故事。初识猪屁登猪屁登,这个名字听起来颇为...
襄阳城市蓬勃发展,大项目不断涌现助力发展之路
随着时代的进步和经济的发展,襄阳这座历史悠久的城市正经历着前所未有的发展机遇,近年来,襄阳大项目不断落地生根,为城市的繁荣发展注入了强劲动力,本文将围绕这些大项目,探讨它们对襄阳发展的影响。襄阳大项目的背景襄阳地处长...















粤ICP备19130523号-1